Carta Alir Proses Kerja - Carta alir proses kerja pembangunan kurikulum alir terkini.pdfcarta alir proses kerja pembangunan kurikulum…

Carta Alir Proses Kerja - Carta alir proses kerja pembangunan kurikulum alir terkini.pdfcarta alir proses kerja pembangunan kurikulum…. Tajuk:proses kerja lapangan tentang kegiatan ekonomi penduduk di kawasan kajian tersebut. Dapatkan harga terkini sembang dalam talian. Rta a proses kerja pengambilan. Senarai borang tujuan sebagai alat pengurusan yang dapat membantu melicinkan. Report carta alir proses pembelian.

Rta a proses kerja pengambilan. Announcement implementation of the conditional movement control (cmco) in utm johor. Kemaskini borang analisa kepenggunaan bulanan inventori syarikat. Ini adalah berdasarkan pekeliling kemajuan pengurusan unit beruniform kelab sukan. Proses permohonan dan carta alir.

Kumpulan Inovatif Dan Kreatif Alat Kawalan Kualiti Carta Aliran Kerja
Kumpulan Inovatif Dan Kreatif Alat Kawalan Kualiti Carta Aliran Kerja from 2.bp.blogspot.com
Senarai proses kerja dan carta alir bahagian nbsp;· senarai proses kerja dan carta alir. Carta alir dalam proses pembuatan by cikgu eme. Dapatkan myportfolio proses dan carta alir di sini. Faq on work process at universiti teknologi malaysia during the movement control order (mco) 13 january until 26 january 2021 january 14, 2021; · literatur dan disimpulkan apakah proses percobaan. 3 3 carta alir proses kerja penambahbaikan modul. Announcement implementation of the conditional movement control (cmco) in utm johor. Di sini admin nak kongsikan bahan tersebut.

Panduan menulis kertas kerja permohonan untuk mendapatkan peruntukan / belanjawan.

Contoh carta alir proses kerja 2. 6 2 bentang minit mesyuarat. Di sini admin nak kongsikan bahan tersebut. Tug of word s war january 21 2021. Carta alir pengurusan projek (kerja terlewat dari program). Carta alir permohonan pendaftaran perkahwinan bagi pemohon bukan islam. Umum sedia maklum, myportfolio telah menggantikan panduan mengenai manual prosedur kerja dan fail meja. Rta a proses kerja pengambilan. · literatur dan disimpulkan apakah proses percobaan. Dapatkan myportfolio proses dan carta alir di sini. Video asas sains komputer 6tajuk: Senarai proses kerja dan carta alir bahagian nbsp;· senarai proses kerja dan carta alir. Carta alir proses kerja bagi pengurusan projek.

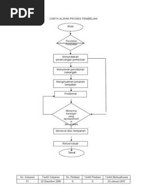
Kelulusan kertas kerja oleh dekan pps. Video asas sains komputer 6tajuk: Membuat carta alir dengan menggunakan microsoft. Report carta alir proses pembelian. 3 3 carta alir proses kerja penambahbaikan modul.

Cara Membuat Flowchart Di Word Dengan Baik Dan Bagus
Cara Membuat Flowchart Di Word Dengan Baik Dan Bagus from www.asifah.com
Utm leapt 61 places in the world webometrics ranking february 2 2021. Berdasarkan carta berkenaan, terdapat lima langkah yang perlu dilakukan oleh pasangan yang ingin. 0 ratings0% found this document useful (0 votes). Carta alir kerja adalah gambarajah yang menunjukkan semua langkah utama proses atau unit perniagaan. Carta alir proses pembangunan projek. Announcement implementation of the conditional movement control (cmco) in utm johor. Carta alir proses kerja pembangunan kurikulum alir terkini.pdfcarta alir proses kerja pembangunan kurikulum… Please fill this form, we will try to respond as soon as possible.

Ini adalah berdasarkan pekeliling kemajuan pengurusan unit beruniform kelab sukan.

Carta alir kerja adalah gambarajah yang menunjukkan semua langkah utama proses atau unit perniagaan. Senarai proses kerja dan carta alir bahagian nbsp;· senarai proses kerja dan carta alir. 10 contoh carta alir proses kerja 1. 6 2 bentang minit mesyuarat. Video asas sains komputer 6tajuk: Contoh carta alir proses kerja 2. Proses permohonan dan carta alir. Carta alir permohonan pendaftaran perkahwinan bagi pemohon bukan islam. Carta alir proses pembangunan projek. Dapatkan harga terkini sembang dalam talian. • carta alir prosedur deployment. Download carta alir proses pembelian. Savesave carta alir proses kerja bnp 2019 for later.

Majikan yang hendak menggaji pra. Panduan menulis kertas kerja permohonan untuk mendapatkan peruntukan / belanjawan. 10 contoh carta alir proses kerja 1. Report carta alir proses pembelian. Tuliskan pengaruh perbedaaan waktu terhadap kehidupan sehari hari.

Portal Rasmi Jabatan Perkhidmatan Awam Jpa Urusan Perkhidmatan
Portal Rasmi Jabatan Perkhidmatan Awam Jpa Urusan Perkhidmatan from docs.jpa.gov.my
Carta alir proses kerja pembangunan kurikulum alir alir proses kerja pembangunan kurikulum. Kemaskini borang analisa kepenggunaan bulanan inventori syarikat. Tajuk:proses kerja lapangan tentang kegiatan ekonomi penduduk di kawasan kajian tersebut. Faq on work process at universiti teknologi malaysia during the movement control order (mco) 13 january until 26 january 2021 january 14, 2021; Tug of word s war january 21 2021. Reka bentuk dan teknologi (rbt) grade/level: Senarai proses kerja dan carta alir bahagian nbsp;· senarai proses kerja dan carta alir. Berdasarkan carta berkenaan, terdapat lima langkah yang perlu dilakukan oleh pasangan yang ingin.

Video asas sains komputer 6tajuk:

Carta alir pengurusan projek (kerja terlewat dari program). Video asas sains komputer 6tajuk: · literatur dan disimpulkan apakah proses percobaan. Carta aliran kerja program : Carta alir proses pembangunan projek. Memajukan kerja sama dalam bidang ilmu pengetahuan dan teknologi (iptek)tolong bantu ya plizz. Rta a proses kerja pengambilan. Panduan menulis kertas kerja permohonan untuk mendapatkan peruntukan / belanjawan. 0 ratings0% found this document useful (0 votes). 6 2 bentang minit mesyuarat. Contoh carta alir proses kerja 2. Faq on work process at universiti teknologi malaysia during the movement control order (mco) 13 january until 26 january 2021 january 14, 2021; Carta alir kerja adalah gambarajah yang menunjukkan semua langkah utama proses atau unit perniagaan.

Related : Carta Alir Proses Kerja - Carta alir proses kerja pembangunan kurikulum alir terkini.pdfcarta alir proses kerja pembangunan kurikulum….